| 索引号:
|
00319164X/202508-00015 |
信息分类: |
部门(单位)预决算 |
| 内容分类: |
其他,农业、林业、水利 |
发布机构: |
宿州市水利局 |
| 成文日期: |
2025-08-28
|
发布时间: |
2025-08-28 09:07 |
| 文号: |
|
关键词:
|
|
| 名称: |
宿州市重点水利工程建设管理中心2024年度单位决算 |
| 索引号:
|
00319164X/202508-00015 |
| 信息分类: |
部门(单位)预决算 |
| 内容分类: |
其他,农业、林业、水利 |
| 发布机构: |
宿州市水利局 |
| 成文日期: |
2025-08-28
|
| 发布时间: |
2025-08-28 09:07 |
| 文号: |
|
| 有效性:
|
有效 |
| 废止时间: |
暂无 |
| 关键词:
|
|
| 名称: |
宿州市重点水利工程建设管理中心2024年度单位决算 |
| 索引号:
|
00319164X/202508-00015 |
信息分类: |
部门(单位)预决算 |
| 发布机构: |
宿州市水利局 |
| 成文日期: |
2025-08-28
|
发布日期: |
2025-08-28 09:07 |
| 文 号: |
|
有效性:
|
有效
|
| 生效时间: |
|
废止时间: |
暂无 |
| 名 称: |
宿州市重点水利工程建设管理中心2024年度单位决算 |
| 政策咨询机关: |
暂无 |
政策咨询电话: |
暂无 |
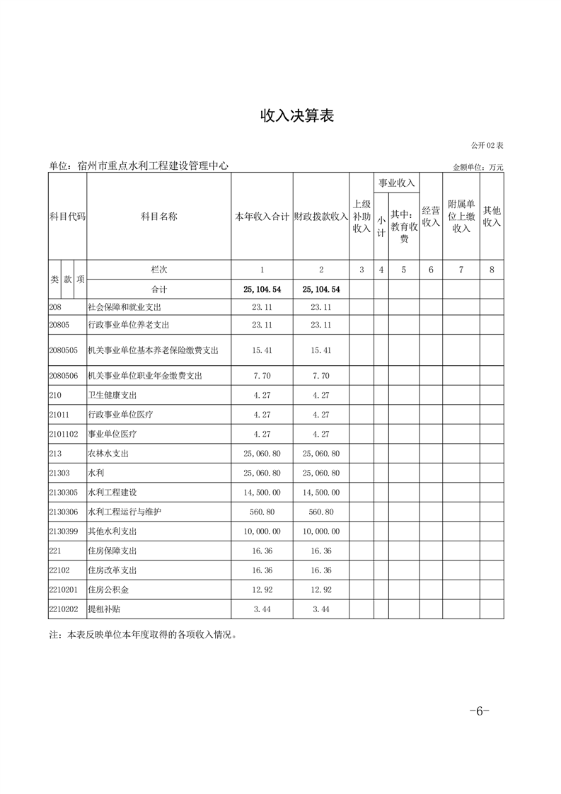
宿州市重点水利工程建设管理中心2024年度单位决算
来源:宿州市水利局 浏览量:
发表时间:2025-08-28 09:07